Aller au contenu principal
Portail LINCS
À propos du LINCS
Apprendre LOD
Explorer LOD
Créer LOD
Outils
Liens rapides
ResearchSpace
ResearchSpace Review
Mon compte LINCS
Interface de requête SPARQL
Blog
Français
English
Français
Chercher
À propos de LINCS
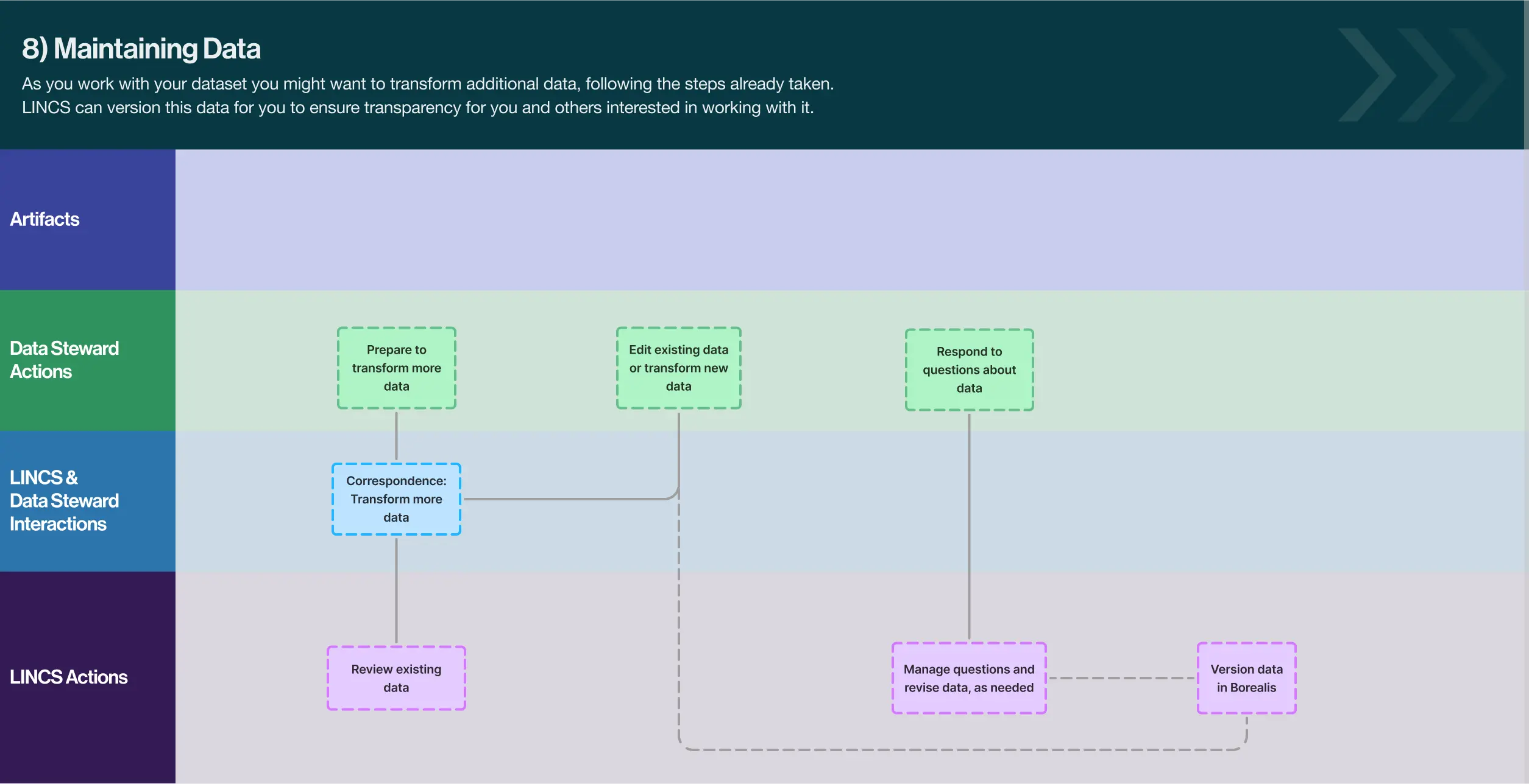
Collaboration Blueprint
Collaboration Blueprint
Précédent
Développement technique
Suivant
Citer