Physical Objects Application Profile
Purpose
To document how various facets of LINCS data are modelled, along with reference authorities for the populating vocabularies. This will provide a basis for instruction for how to model data in a LINCS-compatible manner, as well as aid in navigation and discovery.
“Physical Objects” describes patterns that are unique or specific to representing information about physical objects, and includes reference to their relationship to conceptual things.
This document introduces the concepts as used by LINCS, and are not complete definitions of the CIDOC CRM ontology class or property concepts. Consult CIDOC CRM v. 7.1.1 documentation for full class descriptions and property descriptions.
Acronyms
Ontology Acronyms:
Vocabulary and Authority Acronyms:
- AAT - Getty Art & Architecture Thesaurus
- LINCS - LINCS minted entities
- Wikidata - Wikimedia Knowledge Base
Written and Ancient Texts: CRMtex
CRMtex is used for domain-specific requirements of written and ancient texts; LINCS uses aspects of it which extend the sections of CIDOC CRM related to Physical Objects.
Main Classes
| Entity type | Class | Declaration Snippet (TTL) |
| Human-Made Object | crm:E22_Human-Made_Object | |
| Identifier | crm:E42_Identifier | |
| Title | crm:E33_E41_Linguistic_Appellation | <title> a crm:E33_E41_Linguistic_Appellation ; rdfs:label “<title>” . |
| Classification | crm:E55_Type | <classification> a crm:E55_Type ; rdfs:label “<classification>” . |
| Credit line, statement, note, description, etc. | crm:E33_Linguistic_Object | <text> a crm:E33_Linguistic_Object ; rdfs:label “<text_descriptor>” . |
| Actors (e.g., makers, owners) | crm:E39_Actor \ (subclasses E21, E74 where possible) | <actor> a crm:E39_Actor ; rdfs:label “<actor>” . |
| Production | crm:E12_Production | <production> a crm:E12_Production ; rdfs:label “Production event of <project> object
<object_identifier>” . |
| Material | crm:E57_Material | <medium> a crm:E57_Material ; rdfs:label “<medium>” . |
| Dimension | crm:E54_Dimension | <dimension> a crm:E54_Dimension ; rdfs:label “<dimension>” . |
| Measurement Unit | crm:E58_Measurement_Unit | <measurement_unit> a crm:E58_Measurement_Unit ; rdfs:label “<measurement_unit>” . |
| Acquisition | E8_Acquisition | <acquisition> a crm:E8_Acquisition ; rdfs:label “Acquisition event of <object>” . |
| Collection | crm:E78_Curated_Holding | <collection> a crm:E78_Curated_Holding ; rdfs:label “<collection>” . |
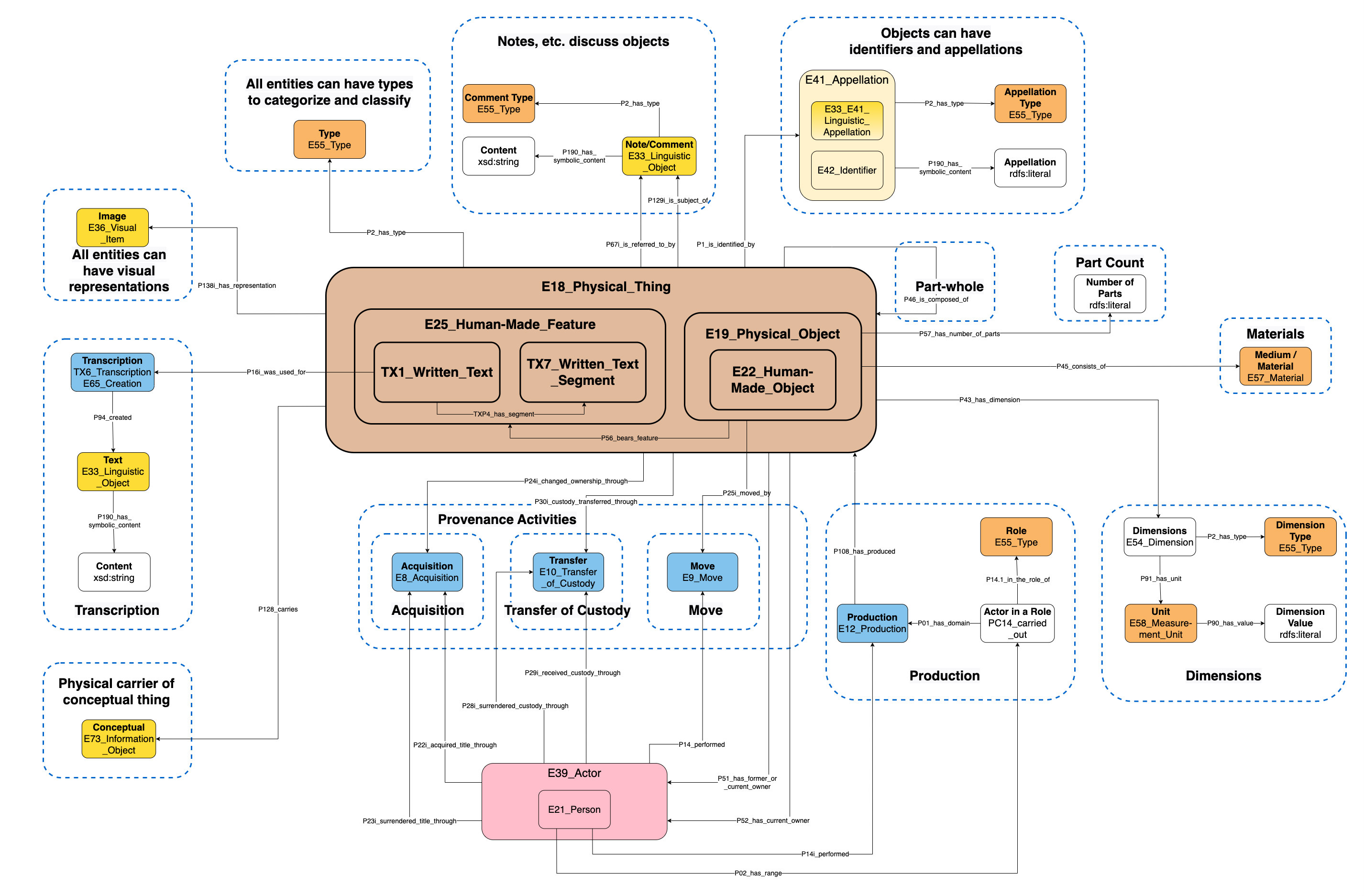
Overview Diagram
Below is an image of the application profile overview diagram. Follow this link for a zoomable, more readable version. The segments below align with the document sections.
-a0412c6be94ee77710081f804b17afcb.jpg)
Nodes
Physical Objects; Conceptual Texts, Images, and Ideas
Physical things consist of all persistent physical items with a relatively stable form, human-made or natural. They are carriers for conceptual objects. Conceptual objects comprise non-material products of our minds and other human produced data. They can exist on more than one carrier at the same time, such as paper, electronic signals, marks, audio media, paintings, photos, human memories, etc. Their existence ends when the last carrier and the last memory are lost.
Physical Carriers of Conceptual Things
Physical things can be carriers of conceptual elements: for example, a physical book carries its text, or a physical collection carries the intellectual contents of that collection.
| Pattern/Structure Values | Definition | This pattern declares that a physical thing serves as a carrier for conceptual things. |
| Abstraction | | |
| Content Values | Type of Value | Uniform Resource Identifier (URI) |
| Expected Value | URI from project dataset, existing linked data authority, or minted by LINCS | |
| Format/Requirements for the Value | URI (preferably dereferenceable) | |
| Case Examples | Typical Example & Abstraction | The HistSex dataset states that the Northwest Lesbian and Gay History Project archive carries the intellectual contents of that archival collection. <lincs:Northwest_Lesbian_and_Gay_History_Project> → crm:P128_carries <lincs:Northwest_Lesbian_and_Gay_History_Project_Contents> |
| Edge Case Example & Abstraction | N/A | |
| Resource Links | N/A | |
| Discussion Elements Pertaining to This Pattern | crm:E18_Physical Thing is not directly used in the data, but represents here subclasses such as crm:E22_Human-Made_Object, crm:E78_Curated_Holding, crmtex:T1_Written_Text, and crmtex:TX7_Written_Text_Fragment that are used for this pattern. | |
| Projects Following This Pattern | Anthologia graeca, Canadian Centre for Ethnomusicology, HistSex | |
Pattern in TTL:
<object> a crm:E18_Physical_Thing ;
rdfs:label "<object>" ;
crm:P128_carries <conceptual_thing> .
<conceptual_thing> a crm:E73_Information_Object ;
rdfs:label "<conceptual_thing>" .
Transcribing Written Texts (CRMtex)
-8b78b53dc66e35e3b2cfc74bb5d16508.png)
| Pattern/Structure Values | Definition | This pattern declares that a written text has a transcription. |
| Abstraction | crmtex:TX7_Written_Text_Segment → crm:P16i_was_used_for →
TX6_Transcription, crm:E65_Creation
| |
| Content Values | Type of Value | Uniform Resource Identifier (URI); literal value (text) |
| Expected Value | URI minted by LINCS; literal value (text) from Anthologia graeca dataset | |
| Format/Requirements for the Value | URI (preferably dereferenceable); rdfs:literal | |
| Case Examples | Typical Example & Abstraction | The Anthologia graeca dataset declares that a passage was transcribed. <lincs:passage/realization/1298> → crm:P16i_was_used_for →
TX6_Transcription, crm:E65_Creation
“En jouant de la trompette, Marcus le fluet émit un tout petit
souffle et, tout droit, tête première, il s’en alla dans l’Hadès!” |
| Edge Case Example & Abstraction | N/A | |
| Resource Links | N/A | |
| Discussion Elements Pertaining to This Pattern | N/A | |
| Projects Following This Pattern | Anthologia graeca | |
Pattern in TTL:
<written_text> a crmtex:TX1_Written_Text ;
rdfs:label "<written_text>" ;
crm:P16i_was_used_for <transcription_event> .
<transcription_event> a crmtex:TX6_Transcription, crm:E65_Creation ;
rdfs:label "Transcription of <written_text>" ;
crm:P94_has_created <text> .
<text> a crm:E33_Linguistic_Object ;
rdfs:label "Transcription text of <written_text>" ;
crm:P190_has_symbolic_content "<text>" .
Talking about Entities: References to, and Representations of, Physical Things
When a physical object is referenced by a text or is represented in an image, this is a case of a conceptual object linking to a physical thing. For more on references to and representations of things, see the Talking about Entities section of the Basic Patterns Application Profile.
Curatorial Notes, Descriptions, and Other Comments
Different types of references are differentiated by the P2_has_type → E55_Type pattern associated with them (for more on this, see the Types section of the Basic Patterns Application Profile). For example:
- General description:
http://vocab.getty.edu/aat/300411780 - Descriptive note:
http://vocab.getty.edu/aat/300435416 - Comment or note:
http://vocab.getty.edu/aat/300027200 - Materials statement:
http://vocab.getty.edu/aat/300435429 - Dimensions statement:
http://vocab.getty.edu/aat/300435430 - Credit line:
http://vocab.getty.edu/aat/300435418
-881ea85c9a9f890789682083ffc5c6aa.png)
Pattern in TTL:
<entity> a crm:E1_CRM_Entity ;
rdfs:label "<entity>" ;
crm:P67i_is_referred_to_by <entity_note> .
<entity_note> a crm:E33_Linguistic_Object ;
rdfs:label "<type> statement for <entity>" ;
crm:P2_has_type <type> ;
crm:P190_has_symbolic_content “<note>” .
<type> a crm:E55_Type ;
rdfs:label "<type>" .
Visual Representation
For more on how to say that an object has a visual representation, see the Visual Representations of an Entity Identifiers section of the Basic Patterns Application Profile.
| Pattern/Structure Values | Definition | This pattern declares that an entity is represented by an image. |
| Abstraction | | |
| Content Values | Type of Value | Uniform Resource Identifier (URI) |
| Expected Value | URI from project dataset, existing linked data authority, or minted by LINCS | |
| Format/Requirements for the Value | URI, preferably dereferenceable | |
| Case Examples | Typical Example & Abstraction | The University of Saskatchewan Art Gallery dataset states that there is an object that has an image which is a visual representation of it. <usask:2899> → crm:P138i_has_representation → |
| Edge Case Example & Abstraction | N/A | |
| Resource Links | N/A | |
| Discussion Elements Pertaining to the Pattern | N/A | |
| Projects Following this Pattern | AdArchive, Anthologia graeca, HistSex, University of Saskatchewan Art Gallery | |
Pattern in TTL:
<entity> a crm:E1_CRM_Entity ;
rdfs:label "<entity>" ;
crm:P138i_has_representation <image> .
<image> a crm:E36_Visual_Item ;
rdfs:label "Image of <entity>" .
Identifiers
For more on identifiers, see the Identifiers section of the Basic Patterns Application Profile.
Unique Identifiers (e.g., Accession Numbers)
Different types of identifiers are differentiated by the P2_has_type → E55_Type pattern associated with them. For more on this, see the Types section of the Basic Patterns Application Profile. For example:
Accession number:
http://vocab.getty.edu/aat/300312355
-9c57349a4a8b0d233550ede7246112da.png)
| Pattern/Structure Values | Definition | This pattern declares that an entity has an identifier. |
| Abstraction | | |
| Content Values | Type of Value | Uniform Resource Identifier (URI); literal value (text) |
| Expected Value | URI from project dataset, existing linked data authority, or minted by LINCS; literal value from project dataset | |
| Format/Requirements for the Value | URI (preferably dereferenceable); rdfs:literal | |
| Case Examples | Typical Example & Abstraction | The University of Saskatchewan Art Gallery dataset states that there is an object that is identified by the accession number “2020.008.008”. <usask:3359> → crm:P1_is_identified_by → crm:E42_Identifier
|
| Edge Case Example & Abstraction | N/A | |
| Resource Links | The Getty Research Institute. (2017, March 7). Art & Architecture Thesaurus Online. | |
| Discussion Elements Pertaining to This Pattern | Use at least two (2) E55_Types on each identifier: generic (from existing linked data vocabulary) or project-specific (minted for project). For generic, always use the Getty AAT term for unique identifiers. Additional are optional for precision (e.g., the Getty AAT term for accession numbers ). | |
| Projects Following This Pattern | All projects | |
Pattern in TTL:
<entity> a crm:E1_CRM_Entity ;
rdfs:label "<entity>" ;
crm:P1_is_identified_by <entity_identifier> .
<entity_identifier> a crm:E42_Identifier ;
rdfs:label "Unique identifier of <entity>"
crm:P2_has_type <http://vocab.getty.edu/aat/300404012>,
<project_identifier_type> ;
crm:P190_has_symbolic_content "<entity_identifier>" .
<http://vocab.getty.edu/aat/300404012> a crm:E55_Type ;
rdfs:label "unique identifiers" .
<project_identifier_type> a crm:E55_Type ;
rdfs:label "<project> identifiers" .
Titles
Different types of identifiers are differentiated by the P2_has_type → E55_Type pattern associated with them. For more on this, see the Types section of the Basic Patterns Application Profile. For example:
Title:
http://vocab.getty.edu/aat/300417193
-e584fa41af9b254409a3dd61d01d2041.png)
Pattern in TTL:
<entity> a crm:E1_CRM_Entity ;
rdfs:label "<entity>" ;
crm:P1_is_identified_by <entity_name_or_title> .
<entity_name_or_title> a crm:E33_E41_Linguistic_Appellation ;
rdfs:label "Linguistic identifier of <entity>" ;
crm:P2_has_type <type> ;
crm:P190_has_symbolic_content "<entity_name_or_title>" .
<type> a crm:E55_Type ;
rdfs:label "<type>" .
Categories and Classifications
For more on types, categorization, and classification, as well as vocabularies, see the Types section of the Basic Patterns Application Profile.
Pattern in TTL:
<object> a crm:E22_Human-Made_Object ;
rdfs:label "<object>" ;
crm:P2_has_type <type>.
<type> a crm:E55_Type ;
rdfs:label "<type>".
Production
A production date adds temporal information to the production event. For production date, see the Time-Spans of Activities section of the Basic Patterns Application Profile.
A production place adds location information to the production event. For production place, see the Location of Activities section of the Basic Patterns Application Profile.
For information about how to say that an actor was involved in or carried out an activity, see the Roles section of the Basic Patterns Application Profile.
| Pattern/Structure Values | Definition | This pattern declares that an object was produced. |
| Abstraction | | |
| Content Values | Type of Value | Uniform Resource Identifier (URI) |
| Expected Value | URI from project dataset, existing linked data authority, or minted by LINCS | |
| Format/Requirements for the Value | URI (preferably dereferenceable) | |
| Case Examples | Typical Example & Abstraction | The University of Saskatchewan Art Gallery dataset states that there is an object that was produced through a production event. <usask:3359> → crm:P108i_was_produced_by →
<lincs:iGOuugzzrKB> |
| Edge Case Example & Abstraction | N/A | |
| Resource Links | N/A | |
| Discussion Elements Pertaining to This Pattern | N/A | |
| Projects Following This Pattern | Anthologia graeca, Canadian Centre for Ethnomusicology, University of Saskatchewan Art Gallery | |
Pattern in TTL:
<object> a crm:E22_Human-Made_Object ;
rdfs:label "<object>" ;
crm:P108i_was_produced_by <production_event> .
<production_event> a crm:E12_Production ;
rdfs:label "Production event of <object>" .
Physical Characteristics
Information about physical characteristics, such as materials and dimensions, are often entered as text statements instead of or in addition to as individual facets. This section therefore covers both.
Materials
For information on how to model a materials statement, see the section “Curatorial notes, descriptions, and other comments” above. Materials statements are identified by the pattern: E33_Linguistic_Object → P2_has_type → <http://vocab.getty.edu/aat/300435429> .
| Pattern/Structure Values | Definition | This pattern declares that an object is made of a type of material. |
| Abstraction | | |
| Content Values | Type of Value | Uniform Resource Identifier (URI) |
| Expected Value | URI from project dataset, existing linked data authority, or minted by LINCS | |
| Format/Requirements for the Value | URI (preferably dereferenceable) | |
| Case Examples | Typical Example & Abstraction | The University of Saskatchewan Art Gallery dataset states that there is an object that is made of oil paint. <usask:801> → crm:P45_consists_of →
<aat:300015050> |
| Edge Case Example & Abstraction | The University of Saskatchewan Art Gallery dataset states that there is an object that is made of archival inkjet print. This compound material is combined through a LINCS material URI. <usask:4961> → crm:P45_consists_of →
<http://lincsproject.ca/HT4DabLEijO>
| |
| Resource Links | The Getty Research Institute. (2017, March 7). Art & Architecture Thesaurus Online. | |
| Discussion Elements Pertaining to This Pattern | N/A | |
| Projects Following This Pattern | Canadian Centre for Ethnomusicology, University of Saskatchewan Art Gallery | |
Pattern in TTL:
<object> a crm:E22_Human-Made_Object ;
rdfs:label "<object>" ;
crm:P45_consists_of <medium>.
<medium> a crm:E57_Material ;
rdfs:label "<medium>" .
Dimensions
For information on how to model a dimensions statement, see the section “Curatorial notes, descriptions, and other comments” above. Dimensions statements are identified by the pattern: E33_Linguistic_Object → P2_has_type → <http://vocab.getty.edu/aat/300435430> .
-6835751057328eacb947140290310acd.png)
Pattern in TTL:
<object> a crm:E22_Human-Made_Object ;
rdfs:label "<object>" ;
crm:P43_has_dimension <dimension> .
<dimension> a crm:E54_Dimension ;
rdfs:label "<dimension_type> of <object>" ;
crm:P2_has_type <dimension_type> ;
crm:P90_has_value <rdfs:literal> ;
crm:P91_has_unit <measurement_unit> .
<dimension_type> a crm:E55_Type ;
rdfs:label "<dimension_type>" .
<measurement_unit> a crm:E58_Measurement_Unit ;
rdfs:label "<measurement_unit>" .
Number of Physical Parts
| Pattern/Structure Values | Definition | This pattern declares that an object is made up of a number of parts. |
| Abstraction | | |
| Content Values | Type of Value | literal value (numeric) |
| Expected Value | literal value from project dataset | |
| Format/Requirements for the Value | rdfs:literal | |
| Case Examples | Typical Example & Abstraction | The Canadian Centre for Ethnomusicology dataset states that there is an object that has 2 parts. <cce:14-61829> → crm:P57_has_number_of_parts → “2” |
| Edge Case Example & Abstraction | N/A | |
| Resource Links | N/A | |
| Discussion Elements Pertaining to This Pattern | N/A | |
| Projects Following This Pattern | Canadian Centre for Ethnomusicology | |
Pattern in TTL:
<object> a crm:E22_Human-Made_Object ;
rdfs:label "<object>" ;
crm:P57_has_number_of_parts “<number>” .
Objects as Parts of Other Objects
| Pattern/Structure Values | Definition | This pattern declares that an object is part of another object. |
| Abstraction | | |
| Content Values | Type of Value | Uniform Resource Identifier (URI) |
| Expected Value | URI from project dataset, existing linked data authority, or minted by LINCS | |
| Format/Requirements for the Value | URI (preferably dereferenceable) | |
| Case Examples | Typical Example & Abstraction | The Canadian Centre for Ethnomusicology dataset states that there is an object which is part of another object. <cce:14-61682> → crm:P46i_forms_part_of →
<cce:14-61742> |
| Edge Case Example & Abstraction | N/A | |
| Resource Links | N/A | |
| Discussion Elements Pertaining to This Pattern | N/A | |
| Projects Following This Pattern | Canadian Centre for Ethnomusicology | |
Pattern in TTL:
<object1> a crm:E22_Human-Made_Object ;
rdfs:label "<object1>" ;
crm:P46i_forms_part_of <object2> .
<object2> a crm:E22_Human-Made_Object ;
rdfs:label "<object2>" .
Written and Ancient Texts (CRMtex)
Physical Features of Objects
| Pattern/Structure Values | Definition | This pattern declares that an object bears a feature. |
| Abstraction | crm:E22_Human-Made_Object → crm:P56_bears_feature →
crm:E25_Human-Made_Feature
| |
| Content Values | Type of Value | Uniform Resource Identifier (URI) |
| Expected Value | URI minted by LINCS | |
| Format/Requirements for the Value | URI (preferably dereferenceable) | |
| Case Examples | Typical Example & Abstraction | The Anthologia graeca dataset declares that scholium 5.203.2 is found on Codex Palatinus 23 p. 117. <lincs:manuscript/4286> → crm:P56_bears_feature → <lincs:scholium/realization/2583>
|
| Edge Case Example & Abstraction | N/A | |
| Resource Links | N/A | |
| Discussion Elements Pertaining to This Pattern | In the Anthologia graeca dataset, this is modelled as E22 → P56 → TX7; TX7 is a subclass of E25 from the CRMtex extension. | |
| Projects Following This Pattern | Anthologia graeca | |
Pattern in TTL:
<object> a crm:E22_Human-Made_Object ;
rdfs:label "<object" ;
crm:P56_bears_feature <feature> .
<feature> a crm:E25_Human-Made Feature ;
rdfs:label "<feature>" ;
crm:P56i_is_found_on <object> .
Segments of Written Texts
| Pattern/Structure Values | Definition | This pattern declares that a written text has segments. |
| Abstraction | crmtex:TX1_Written_Text → crmtex:TXP4_has_segment →
crmtex:TX7_Written_Text_Segment
| |
| Content Values | Type of Value | Uniform Resource Identifier (URI) |
| Expected Value | URI minted by LINCS | |
| Format/Requirements for the Value | URI (preferably dereferenceable) | |
| Case Examples | Typical Example & Abstraction | The Anthologia graeca dataset declares that passage 10.3 is a segment of Anthologia graeca book 10. <lincs:passage/realization/2849> → crmtex:TXP4i_is_segment_of →
<lincs:book/11>
|
| Edge Case Example & Abstraction | N/A | |
| Resource Links | N/A | |
| Discussion Elements Pertaining to This Pattern | N/A | |
| Projects Following This Pattern | Anthologia graeca | |
Pattern in TTL:
<written_text> a crmtex:TX1_Written_Text ;
rdfs:label "<written_text>" ;
crmtex:TXP4_has_segment <text_segment> .
<text_segment> a crmtex:TX7_Written_Text_Segment ;
rdfs:label "<text_segment>" ;
crmtex:TXP4i_is_segment_of <written_Text> .
Provenance
Details about provenance, such as history of ownership, are often entered as text statements instead of or in addition to as individual facets. This section therefore covers both.
Provenance statement (e.g., Credit Line)
For information on how to model a provenance statement, see the section “Curatorial notes, descriptions, and other comments” above. Credit lines are identified by the pattern: E33_Linguistic_Object → P2_has_type → <http://vocab.getty.edu/aat/300435418> .
Owners
Current Owner
-561610a43ebbcf6643841dd22017e256.png)
| Pattern/Structure Values | Definition | This pattern declares that an object has a current owner. |
| Abstraction | | |
| Content Values | Type of Value | Uniform Resource Identifier (URI) |
| Expected Value | URI from project dataset, existing linked data authority, or minted by LINCS | |
| Format/Requirements for the Value | URI (preferably dereferenceable) | |
| Case Examples | Typical Example & Abstraction | The University of Saskatchewan Art Gallery dataset states that there is an object that is currently owned by the University of Saskatchewan. <usask:801> → crm:P52_has_current_owner →
<wikidata:Q1514848> |
| Edge Case Example & Abstraction | N/A | |
| Resource Links | The Wikimedia Foundation. (2021). Wikidata. https://www.wikidata.org/ | |
| Discussion Elements Pertaining to This Pattern | crm:E39_Actor should be implemented through one of its subclasses: crm:E21_Person when it is one (1) person, and crm:E74_Group when it is more than one. | |
| Projects Following This Pattern | Canadian Centre for Ethnomusicology, University of Saskatchewan Art Gallery | |
Pattern in TTL:
<object> a crm:E22_Human-Made_Object ;
rdfs:label "<object>" ;
crm:P52_has_current_owner <current_owner> .
<current_owner> a crm:E39_Actor ;
rdfs:label "<current_owner>" .
Former Owner
-81c43c53cfe7d238ce201fefbb35dea2.png)
| Pattern/ Structure Values | Definition | This pattern declares that an object has a former owner. |
| Abstraction | | |
| Content Values | Type of Value | Uniform Resource Identifier (URI) |
| Expected Value | URI from project dataset, existing linked data authority, or minted by LINCS | |
| Format/Requirements for the Value | URI (preferably dereferenceable) | |
| Case Examples | Typical Example & Abstraction | The University of Saskatchewan Art Gallery dataset states that there is an object that was previously owned by Norm Biram. <usask:801> → crm:P51_has_former_or_current_owner →
<lincs:N2eZQC7kYJ7> |
| Edge Case Example & Abstraction | N/A | |
| Resource Links | N/A | |
| Discussion Elements Pertaining to This Pattern | crm:E39_Actor should be implemented through one of its subclasses: crm:E21_Person when it is one (1) person, and crm:E74_Group when it is more than one. | |
| Projects Following This Pattern | Canadian Centre for Ethnomusicology, University of Saskatchewan Art Gallery | |
Pattern in TTL:
<object> a crm:E22_Human-Made_Object ;
rdfs:label "<object>" ;
crm:P51_has_former_or_current_owner <former_owner> .
<former_owner> a crm:E39_Actor ;
rdfs:label "<former_owner>" .
Acquisition
An acquisition date adds temporal information to the acquisition event. For acquisition date, see the Time-Spans of Activities section of the Basic Patterns Application Profile.
An acquisition place adds location information to the acquisition event. For acquisition place, see the Location of Activities section of the Basic Patterns Application Profile.
-b72d0362c7e5d6c827888a4e02915807.png)
| Pattern/Structure Values | Definition | This pattern declares that an object changed ownership through an acquisition event. |
| Abstraction | | |
| Content Values | Type of Value | Uniform Resource Identifier (URI) |
| Expected Value | URI from project dataset, existing linked data authority, or minted by LINCS | |
| Format/Requirements for the Value | URI (preferably dereferenceable) | |
| Case Examples | Typical Example & Abstraction | The University of Saskatchewan Art Gallery dataset states that there is an object that was acquired through an acquisition event. <usask:3359> → crm:P24i_changed_ownership_through →
<lincs:nVxmKOVmRHI> |
| Edge Case Example & Abstraction | N/A | |
| Resource Links | N/A | |
| Discussion Elements Pertaining to This Pattern | N/A | |
| Projects Following This Pattern | University of Saskatchewan Art Gallery | |
Pattern in TTL:
<object> a crm:E22_Human-Made_Object ;
rdfs:label "<object>" ;
crm:P24i_changed_ownership_through <acquisition> .
<acquisition> a crm:E8_Acquisition ;
rdfs:label "Acquisition of <object>" .
Relinquishing Ownership
-8bfafc5af7fb3c19afac1d2214ed89f6.png)
| Pattern/Structure Values | Definition | This pattern declares that an actor relinquished ownership of an object through an acquisition event. |
| Abstraction | crm:E39_Actor → crm:P23i_surrendered_title_through → | |
| Content Values | Type of Value | Uniform Resource Identifier (URI) |
| Expected Value | URI from project dataset, existing linked data authority, or minted by LINCS | |
| Format/Requirements for the Value | URI (preferably dereferenceable) | |
| Case Examples | Typical Example & Abstraction | The University of Saskatchewan Art Gallery dataset states that Norm Biram (lincs:sdKIgNCvFZl) surrendered an object through an acquisition event (lincs:GlmoPI8JhWS) <lincs:sdKIgNCvFZl> → crm:P23i_surrendered_title_through →
<lincs:GlmoPI8JhWS> |
| Edge Case Example & Abstraction | N/A | |
| Resource Links | N/A | |
| Discussion Elements Pertaining to This Pattern | crm:E39_Actor should be implemented through one of its subclasses: crm:E21_Person when it is one (1) person, and crm:E74_Group when it is more than one. | |
| Projects Following This Pattern | University of Saskatchewan Art Gallery | |
Pattern in TTL:
<object> a crm:E22_Human-Made_Object ;
rdfs:label "<object>" ;
crm:P24i_changed_ownership_through <acquisition> .
<actor> a crm:E39_Actor ;
rdfs:label "<actor>" ;
crm:P23i_surrendered_title_through <acquisition> .
<acquisition> a crm:E8_Acquisition ;
rdfs:label "Acquisition of <object>" .
Gaining Ownership
-69da1bed7232944b184d75882fda367d.png)
| Pattern/Structure Values | Definition | This pattern declares that an actor gained ownership of an object through an acquisition event. |
| Abstraction | | |
| Content Values | Type of Value | Uniform Resource Identifier (URI) |
| Expected Value | URI from project dataset, existing linked data authority, or minted by LINCS | |
| Format/Requirements for the Value | URI (preferably dereferenceable) | |
| Case Examples | Typical Example & Abstraction | The University of Saskatchewan Art Gallery dataset states that University of Saskatchewan gained ownership of an object through an acquisition event. <wikidata:Q1514848> → crm:P22i_aquired_title_through →
<lincs:GlmoPI8JhWS> |
| Edge Case Example & Abstraction | N/A | |
| Resource Links | The Wikimedia Foundation. (2021). Wikidata. https://www.wikidata.org/ | |
| Discussion Elements Pertaining to This Pattern | crm:E39_Actor should be implemented through one of its subclasses: crm:E21_Person when it is one (1) person, and crm:E74_Group when it is more than one. | |
| Projects Following This Pattern | University of Saskatchewan Art Gallery | |
Pattern in TTL:
<actor> a crm:E39_Actor ;
rdfs:label "<name>" ;
crm:P22i_aquired_title_through <Acquisition_Event> .
<Acquisition_Event> a crm:E8_Acquisition ;
rdfs:label "Acquisition of LINCS object <ObjectIdentifier>" .
Collections
Curator
| Pattern/Structure Values | Definition | This pattern declares that an actor has curatorial responsibility for a collection. |
| Abstraction | | |
| Content Values | Type of Value | Uniform Resource Identifier (URI); literal value (text) |
| Expected Value | URI from project dataset, existing linked data authority, or minted by LINCS; literal value from project dataset | |
| Format/Requirements for the Value | URI (preferably dereferenceable); rdfs:literal | |
| Case Examples | Typical Example & Abstraction | The HistSex dataset states that the Special Collections and University Archives, University of Oregon Libraries is managed by the University of Oregon. <lincs:Special_Collections_and_University_Archives,_University_of_Oregon_Libraries>
→ crm:P109_has_current_or_former_curator →
<lincs:University_of_Oregon> |
| Edge Case Example & Abstraction | N/A | |
| Resource Links | N/A | |
| Discussion Elements Pertaining to This Pattern | crm:E39_Actor should be implemented through one of its subclasses: crm:E21_Person when it is one (1) person, and crm:E74_Group when it is more than one. | |
| Projects Following This Pattern | HistSex | |
Pattern in TTL:
<collection> a crm:E78_Curated_Holding ;
rdfs:label "<collection>" ;
crm:P109_has_current_or_former_curator <curator> .
<curator> a crm:E39_Actor ;
rdfs:label "<curator>" .